《书籍装帧设计》
线上展览
2023级视觉传达设计专业
书籍装帧设计是视觉传达设计专业中连接文字内容与视觉呈现的重要载体,更是融合字体设计、版式美学、材质工艺与文化内涵的综合实践。本课程以“字体为核、装帧为体”,通过理论精讲与实践深耕相结合的模式,引导学生系统掌握书籍装帧设计的核心逻辑与实操技能,同时融入课程思政理念,培育学生的审美素养与文化传承意识。

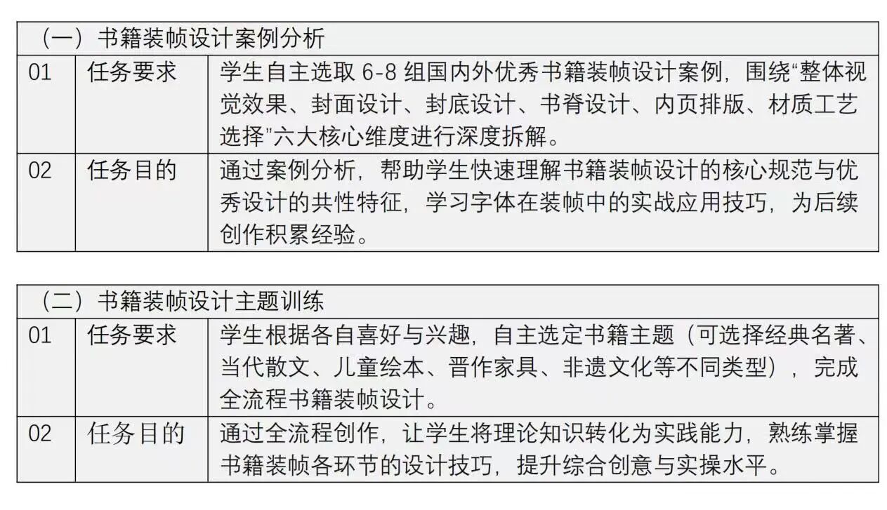
课程任务
本课程以“理论铺垫—案例拆解—实践创作”为递进逻辑,设置两大核心作业任务,全面检验学生的学习成果。

01《见字如晤》
Designer:宰思炎
开本大小:32开
设计说明:
本书精选 72封中外古今信件,以“家国、眷侣、知己、自我”四大主题分章,借书信载体打捞那些被忽略的真挚情感。封面选用云宣纸,搭配打字机样式字体,还原手写信件的质朴与复古质感;内页采用温润的象牙质纸张,为沉浸式阅读提供舒适体验。三张硫酸纸作为特殊页穿插其中,既起到章节过渡的作用,又增添了翻阅时的仪式感。后记特意嵌入一封手写信,与全书内容形成呼应。整体装帧设计紧扣“见字如晤”的核心,让读者在纸页间窥见历史脉络、人心冷暖,感受文字跨越时空的情感联结。


02《迅哥儿说》
Designer:焦梓靖
开本大小:32开
设计说明:
本《迅哥儿说》护封选用镜面银卡,冷冽金属质感既呼应鲁迅文字的批判锋芒,其反射属性更暗合解剖自我与国民性的内核,读者与书籍对视的瞬间,亦是与文本精神的静默照面。书脊、勒口的信息以 DIY贴纸承载,可拆卸的形式,打破装帧的固化边界。封面封底选用云萱纸,珠光纸腰封以轻透质感平衡银卡的冷硬,文字信息做减法,让鲁迅说的凝练语句,成为视觉与精神的双重焦点。
整体以材质叙事,让装帧成为文本的延伸:经典不再是静态符号,而是可触摸、可互动的当代精神载体。


03《银幕回响》
Designer:王静茹
开本大小:24开
设计说明:
本书核心内容为高分电影推荐,所以采用高对比黑白配色,来贴合银幕光影的基调;整体元素扁平化、线条简洁,同时融入复古电影符号,平衡“经典氛围感”与“信息易读性”。护封以电影胶片盘为封面主视觉,内嵌英文书名,呼应“银幕”主题,并利用其它电影符号来辅助,如场记板 +条形码:让实用信息(定价、ISBN)与电影元素融合,强化主题统一性;书顶“REC”录制标、封底“0:0:0:0”倒计时、摄影参数等元素,来还原电影创作氛围,深化“银幕”专业属性。护封大体结构借鉴电影胶片的分栏结构,将封面、书脊、封底划分为独立且连贯的“帧”,呼应书籍“串起光影碎片”的理念;在封面,扉页,前言,目录,章节页的设计上,利用电影相关元素强调统一性,从封面的“银幕回响”投影,扉页的场记板,前言的虚焦,目录的对焦,到后续每一页的内容,力求营造一种“使读者翻开本书籍时有一种正在观看的感觉。

04《它,名为猫》
Designer:王润欣
开本大小:24开
设计说明:
本设计以“猫”为核心,通过材质与视觉的双重表达构建书籍的情感叙事。护封与腰封选用珠光纸,其细腻的珠光肌理模拟猫咪毛发的微闪质感,光滑反光的特性契合猫的灵动特质,腰封同材质则保证了视觉统一性与信息呈现的清晰度。封面封底采用大地纸,原生哑光的肌理带来质朴温暖的触感,与珠光纸形成刚柔对比,既模拟出猫咪柔软皮毛与生活肌理的碰撞,也借自然质感传递“平凡日子里的温柔”的情感内核。视觉上以黑白极简色系为基底,搭配极简的英文与猫爪图形,融合东方诗意与现代审美。整体设计让材质触感成为叙事载体,从物理感知到精神共鸣,层层传递出“猫为日常裹上温柔”的书籍核心立意。



05《深渊档案》
Designer:贾芸菲
开本大小:16开
设计说明:
本设计紧扣《深渊档案》中“M市异常心理研究所的悬疑案件叙事”与“与怪物搏斗者终成怪物”的核心剧情,以“心理深渊的具象化档案”为设计锚点,将书中“异常心理对人的操控、真相的多层嵌套、档案背后的未知危险”等内容转化为视觉语言,让书籍成为“可触摸的悬疑档案”,实现故事内容与视觉设计的深度绑定。
红、蓝、黑高对比主色调:红色对应书中案件里的血腥现场、人物失控的心理状态,以及“每位死者都是真实”的残酷叙事;蓝色象征研究所档案背后的冰冷未知,以及角色探索真相时陷入的心理深渊;黑色则还原研究所档案的肃穆感,同时暗喻故事中“真相被掩盖的黑暗面”。
米黄色做旧底色:模拟书中“M市异常心理研究所档案袋”的物理质感,呼应剧情里“尘封多年的悬疑档案被揭开”的情节设定,让读者翻开书即有“查阅机密档案”的代入感。
漩涡纹理:直接对应书中“角色探索异常心理真相时,逐渐被深渊吞噬、心理扭曲异化”的剧情线,漩涡的层层嵌套也隐喻“每个真相不一定是真实”的故事核心,与文案“每个真相就一定是真实的吗?”形成视觉与内容的呼应。
傀儡与丝线图形:还原书中“异常心理如同丝线操控傀儡,让角色失去自我”的核心设定,具象化“心理失控者被无形力量摆布”的剧情,契合“如何杀死一个已经死亡的人?就是抹除他和世界最后的联系”的故事悬念。
墨渍与划痕纹理:模拟书中档案被污染、案件现场的痕迹,呼应“档案袋一经拆封,后果不可逆”的警示设定,强化故事中“窥探真相的危险性”。
标题“深渊档案”采用印章式书法字体,搭配残缺的排版,复刻研究所官方档案的制式感,同时字体的破损感对应书中“档案内容被篡改、真相残缺”的剧情;英文“Abyss files”以纤细衬线体点缀,形成“官方档案与隐秘记录”的视觉对比,贴合故事中“明面上的案件与暗地的阴谋”交织的叙事。
警示文案“勿拆!”“此档案袋一经拆封,内容引发后果不可逆”直接摘选书中核心警示设定,版式上采用非对称错位排列,模拟档案查阅时的视觉节奏,同时通过文字的血色渲染,强化书中“触碰档案即陷入危险”的剧情氛围。
封面选用牛皮纸+特种纹理纸拼接,还原研究所档案袋的物理触感,让读者拿到书籍的瞬间,就如同接过剧中“被封存的异常心理档案”;绳扣、贴纸等配件的设计,复刻档案袋的密封形式,对应书中“档案被严格封存、禁止拆阅”的剧情设定。



06《中国京剧文化》
Designer:张瑞欢
开本大小:16开
设计说明:
这本书籍《中国京剧文化》的装帧设计,以吸引青少年读者为目标,进行了全面而富有创意的规划,将传统艺术与现代审美巧妙结合,旨在激发青少年对京剧这一中华文化遗产的兴趣与热爱。封面设计上,采用了鲜明活泼的色彩搭配,打破了传统书籍的沉闷感,符合青少年活力四射、追求新奇的心理特点。抽象几何图形与京剧元素(如脸谱、服饰图案)的融合,既保留了京剧的独特韵味,又赋予了现代设计感,使传统文化以一种新颖的方式呈现,易于引起青少年的共鸣。



07《昨日纪》
Designer:孙必聪
开本大小:20开
设计说明:
昨日纪,纪的解释是丝缕的头绪,昨日是表示之前的每一天,结合起来是之前每一天丝缕的头绪。封面表现人生的三种乐趣,孩童时期去公园玩耍的乐趣,青年时期在电影院的乐趣,老年时期陪伴子孙的天伦之乐。本书分为旧物、故土、童年三个章节,每张章节页以一张大的画面表现,封面上昨日纪三个字第二层字稍显模糊,表现昨日的意味,封面上粘贴的纸质电影票、便签以及真正的红线,形成一种与读者的互动感,让读者可以深入故事情节之中。


08《中国传统纹样之美》
Designer:崔欣宇
开本大小:16开
设计说明:
本书的设计,根植于一个核心的叙事逻辑:将“生肖”这一循环的时间符号,置入中国历史线性发展的长河之中。我们并非简单地罗列十二种动物图案,而是试图通过历代纹样的演变,揭示生肖文化如何与不同时代的哲学思想、宗教信仰、工艺技术、社会生活相互交织,从而呈现一部“可视化的生肖文化发展史”。设计旨在让读者既能纵向领略每种生肖形态从古朴到精丽、从抽象到写实的风格变迁,又能横向感受特定朝代下,十二生肖作为一套完整符号系统的艺术共性与时代精神。


09《万重影》
Designer:董佳瑞
开本大小:16开
设计说明:
本书《万重影》以皮影戏的文化脉络为核心,系统梳理这一非遗技艺的千年传承与当代生机,全书分为四大核心板块:影之源溯源皮影史,影之器解析道具技,影之艺拆解表演法,影之魂深挖文化魂。以“源-器-艺-魂”的结构,让皮影的历史、技艺、表演与文化意涵层层落地。封面选用手揉纸,自然褶皱复刻皮影戏千年文化的沉淀肌理,与皮影手工雕琢的特质形成呼应;护封采用蛋壳纸,细微纹理模拟皮影影人薄透的质感,浅米色基底衬出水墨山水与皮影形象的古韵;腰封以莱尼纹纸的细腻触感,承托书法书名的笔力与“传承”印鉴的温度;环衬选用云萱纸,手工肌理延续全书的非遗手工叙事。
整体设计以材质层次呼应皮影“以皮为媒、以影为戏”的特质,水墨山峦、皮影形象与书法字体交织,让装帧成为皮影文化的载体,在纸张的褶皱与纹理间,藏着非遗技艺的温度与千年传承的重量。


10《生旦净丑》
Designer:韩正新
开本大小:16开
设计说明:
设计以京剧“生旦净丑”四大行当为核心,封面采用典雅朱红与玄黑为主色调,呼应京剧传统美学。正面以简洁线条勾勒各行当经典造型轮廓,点缀脸谱核心色彩元素,凸显“红忠、黑刚、蓝勇、白谲”的象征意义。内页采用图文分栏排版,图例清晰呈现 360度人物穿扮细节,文字区选用竖排宋体,契合戏曲韵律。纸张选用兼具质感与韧性的宣纸质感纸,还原传统典籍韵味。整体设计融合传统与现代,既体现京剧艺术的庄重典雅,又通过轻量化排版提升可读性,贴合专业参考书与普及读物的双重定位。



11《食补手记》
Designer:梁晓如
开本大小:大1开
设计说明:
小时候对于食补的概念来自母亲的只言片语,这些叮嘱的话语构成了我的一年又一年,以此想写一本以时间为轴的食补手记,称之为手记是因为小时候母亲学习做菜的时候都是用一张纸写下,以此书为引,探寻食物之根源。


12《写给天空的一封情书》
Designer:蔡志超
开本大小:16开
设计说明:
天空是没有边界的容器,装着宇宙的奥秘,也盛着人类的心事。
它是自然的调色盘,从黎明的鱼肚白到正午的湛蓝天,从黄昏的胭脂红到深夜的墨色黑,每一种色彩都藏着自然的韵律;它是动态的舞台,太阳是永恒的主角,月亮是温柔的配角,云朵是灵动的舞者,风雨雷电是激昂的乐章,演绎着日复一日的精彩;它是人文的镜子,飞鸟掠过留下自由的剪影,风筝飘摇系着思念的丝线,热气球升腾载着冒险的渴望,航天器穿梭驶向未知的远方,人类的情感与梦想都在这片天际线上延伸;它是精神的栖息地,是自由的象征,是孤独的慰藉,是希望的灯塔,是崇高的信仰,当我们凝视天空,便是在与自己的内心对话。
天空的一切,是自然的馈赠,是人文的沉淀,是创意的源泉。它在每一个抬头的瞬间,都在向我们诉说着无限的可能与温柔的诗意。


13《菌语》
Deigner:赵泳清
开本大小:20开
设计说明:
本书的设计,源于一个核心信念:形式即内容,体验即信息。我们不以装饰为目的,而以书籍的整个物质存在——从纸张、油墨、工艺到翻阅的动态过程——作为语言本身,来诠释真菌世界的本质。


14《异变》
Designer:褚美欣
开本大小:大16开
设计说明:
主题体视觉风格参考了杉浦康平的《全宇宙志》。内容与深海,宇宙恐怖,古神相关。



15《苍穹》
Designer:邓力玮
开本大小:20开
设计说明:
一、设计主题与核心概念
以“苍穹”为书名,紧扣28星宿的天文属性,将“星空”作为视觉主线,把古代星宿的星象、寓意与现代设计的视觉逻辑结合,让读者在翻阅中感受传统天文文化的神秘与宏大,实现古典文化与当代设计的融合表达。
二、色彩体系设计
1.主色:黑色
以纯黑为基底,模拟夜空的深邃无垠,为星宿图案与文字信息提供视觉留白,同时强化“苍穹”的静谧、神秘氛围,契合天文主题的宇宙感。
2.辅助色:深蓝色+白色
深蓝色渐变模拟星空的层次与浩瀚,从藏蓝到浅蓝的过渡呼应星宿在夜空的明暗变化,也与中国传统“天玄地黄”的色彩观相呼应;
白色作为点缀,用于星宿纹样、文字及几何图形,形成强烈的黑白蓝对比,既突出星象的明亮感,又让信息层级更清晰,契合现代设计的视觉识别性。
三、视觉元素应用
1.星宿图案
提取 28星宿的经典形象(如朱雀、玄武、青龙、白虎四象及井宿、斗宿等星宿具象化纹样),以线条化、装饰化的手法重构,保留传统纹样的神韵,同时融入现代插画的精致细节,使古典星象兼具艺术感与观赏性。
2.几何与宇宙元素
融入月亮、星球、星轨、几何线条等现代视觉符号,与星宿图案形成古今碰撞;简单几何图形(圆形、折线、点阵)模拟星图的坐标与轨迹,既呼应天文观测的理性,又为画面增添现代设计的秩序感。
3.星空肌理
背景融入星云、星尘的肌理质感,强化“苍穹”的空间层次,让书籍内页在视觉上呈现出星空的朦胧与梦幻,与文字内容的天文知识形成视觉与内容的联动。
四、版式与装帧形式
1.版式布局
采用竖排文字与散点式构图结合的方式,竖排文字呼应中国古籍的阅读习惯,契合传统文化主题;散点式的图案与文字排布模拟星空的错落感,打破传统书籍版式的规整,营造出“漫步星空”的阅读体验。
2.材质与工艺
选用哑光黑卡作为基底,搭配烫银、UV工艺呈现星宿纹样与文字,金属质感的银白与深蓝、黑色碰撞,模拟星光在夜空中的闪耀效果,提升书籍的触感与视觉质感,强化“苍穹”的主题氛围。
设计理念总结
本设计以“传统天文文化的现代转译”为核心,通过黑、蓝、白的色彩搭配构建星空意境,以星宿纹样、宇宙元素的融合重构视觉语言,在版式与工艺上兼顾传统韵味与现代设计美学,让《苍穹》不仅是 28星宿知识的载体,更是连接古典天文文化与当代视觉审美的媒介,让读者在翻阅中感受中国古代星空文化的独特魅力。


16《自然之后》
Designer:殷诗媛
开本大小:大16开
设计说明:
一开始就打算选择诗体传记进行装帧设计,因为它用最凝练的诗,承载最厚重的人生。
封面:选择了一个强烈的视觉隐喻。
结构设计:诗体传记常带有的跳跃、回望、注释,所以不同章节采用不同的排版,但整体使用蓝色色调。
色彩系统:色彩服务于情感基调。采用一个蓝白为主导色搭配,
图像元素:少运用图像,倾向于艺术化处理照片。使用意象对单章节进行处理
整体韵律:就像诗歌有起承转合,整本书的翻阅体验也应有视觉上的韵律。章节页的设计、辑封的变化、页眉页脚的细节,共同构成一个缓慢展开的视觉乐章,与文本的阅读节奏相辅相成。


17《天地回响》
Designer:李佳音
开本大小:16开
设计说明:
这是一部在喧嚣世界中寻求寂静与答案的手记。作者选择了八处地点,记录当地历史、地理、景色、人文。书中记录的,不仅是宏大的历史与壮丽的美景,更是现代人如何在自然的宏大叙事中,重新校准内心的坐标,找到生命回响的深刻思考。这是一次身体与心灵的双重远征,引领我们回到世界最初的寂静与丰饶。


18《跨越》
Designer:董涵宇
开本大小:16开
设计说明:
一本“速效手册”,一本关于人在跨越一个困难时候的指引书。
本设计围绕“认知—心态—方法—沉淀”的成长闭环,为读者搭建从困境破局到生命自洽的完整路径。全书摒弃空洞鸡汤,以“跨越不是逃离,而是与自己和解”为核心主张,将复杂的成长逻辑拆解为四大模块:认知奠基部分,帮读者读懂困难的本质,接纳自身不完美;心态构建章节,聚焦韧性锻造与情绪管理,筑牢内在核心引擎;方法落地板块,提供目标拆解、借力前行等可实操工具,让大困难变成小台阶;成长沉淀环节,通过复盘与抗风险体系,为下一次跨越储备能量。
设计上兼顾理论深度与实用价值,每个章节配套案例、练习与工具模板,既直击普通人的成长痛点,又给出精准解决方案。旨在传递:真正的跨越,从来不是向外突围,而是向内接纳,在步步为营的沉淀中,找到属于自己的生命价值与成长节奏。


19《焦虑抑制器:游戏与电影的美学慰藉》
Designer:李泽宇
开本大小:16开
设计说明:
本书从一个独特的“工具性”视角切入,重新审视了我们时代最流行的娱乐形式——电子游戏与电影。它不再将其视为简单的消遣,而是作为能够提供深刻心灵慰藉的“现代艺术工具”,并系统性地拆解了其背后的美学机制。


本课程为视觉传达设计专业核心实践课,以“字体为核、装帧为体”,系统培养学生书籍装帧全流程设计能力。课程内容围绕两大核心任务展开:一是深入拆解优秀书籍装帧案例,着重分析字体运用与整体设计逻辑,为学生积累扎实的实战经验;二是完成从概念到成品的主题装帧设计,严格把控整体视觉统一、封面主题传达、内页排版舒适度等六大维度,并综合考虑材质与工艺的适配性。课程目标涵盖知识、能力与素养三个层面:不仅强化字体设计与装帧规范的专业知识,更注重提升学生的创意表达与实操能力。教学过程中有机融入课程思政,通过引导传统文化元素的当代转化、强调细节打磨与工艺实现,潜移默化地培养学生的文化自信与精益求精的工匠精神。
通过本课程的学习,学生实现了从对书籍装帧的初步认识到独立完成全流程设计的跨越,从字体运用的生疏到能依据主题精准选字、排版的成长。最终呈现的作品,多数已达到打样成品水准,部分优秀设计更具备参赛或实际应用的潜力。每一本成书都承载着学生的创意与思考,每一处细节都见证着他们对设计之美的追求与探索。